您好!欢迎访问广州凯东知识产权代理有限公司官方网站!
一站式服务

咨询补贴热线

189-2243-6484

新闻动态
「黄埔名单」2020“黄埔工匠”候选人名单的公示,1月11日截止
来源: | 作者:广州凯东知识产权官网 | 发布时间: 2022-01-05 | 1472 次浏览 | 🔊 点击朗读正文 ❚❚ | 分享到:


名单公示

2020年度“黄埔工匠”候选人名单的公示


公示期限

2022年1月5日至2022年1月11日(为期7天)


异议方式

任何单位或个人若对候选人名单持有异议,均可在公示期内提出。异议应以书面形式提出,并具体列举理由和相关事实证据。以个人名义提出异议的,需写明自己的真实姓名、单位、职务职称、联系地址及电话;以单位名义提出异议的,需写明联系人及电话,并加盖单位公章。并要求坚持实事求是的原则,不得借机诽谤和诬告。


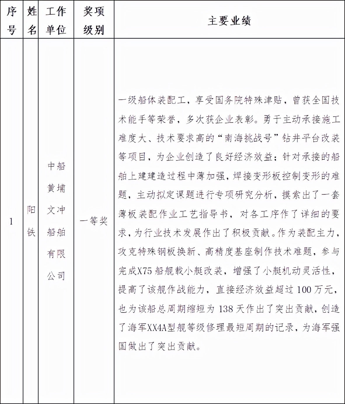
部分名单公示

向下滑动查看


由于篇幅有限,2020年度“黄埔工匠”候选人名单公示并没有在文章当中进行一一的列举和公布。


想要详细的完整名单内容,可以点击“阅读原文”进行获取!


http://www.hp.gov.cn/xwzx/tzgg/content/post_8005753.html