您好!欢迎访问广州凯东知识产权代理有限公司官方网站!
企业招聘
搜索
标题
摘要
内容
一站式服务
咨询补贴热线
189-2243-6484
首页
产品服务
项目政策解读
新闻动态
知产课堂
关于凯东
凯东荣誉资质
联系凯东
新闻动态
您当前所在的位置:
首页
≡
行业动态
≡
「名单公示」广东2021物联网示范项目拟推荐,一共15家企业
政策解读
行业动态
公司动态
公司活动视频
10
「名单公示」广东2021物联网示范项目拟推荐,一共15家企业
来源:
|
作者:
广州凯东知识产权官网
|
发布时间:
2022-01-11
|
1588
次浏览
|
分享到:
项目内容
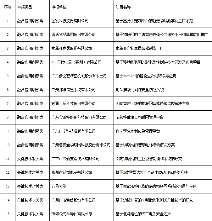
广东省关于2021年物联网示范项目拟推荐名单的公示
公示期限
2022年1月10日至2022年1月14日,共5天
名单公示
上一篇:
「计划安排」支持大型产业集聚区建设,一共14万资金支持
下一篇:
要着手准备了!今年1月申报瞪羚企业,最高可获30万